《河湖生态流量管理办法(试行)》实施已经大半年了。它标志着我国对河湖健康的关注,已从单纯保障水量,转向水量与水质并重。

▷水质监测,图片来源:即梦AI
生态流量的本质,是维持河流湖泊基本生态功能所需的“健康水流”,它既要有足够的量,也要有合格的质。
尤其在洪涝、干旱等极端事件频发背景下,水文过程剧烈波动,极易引发水质恶化。若只盯着“流量达标”而忽视“水质安全”,生态目标仍难以实现。因此,《办法》虽以“流量”命名,实则隐含对水文-水质协同监测的深层要求。

▷图片来源:水利部官方网站
水文与水质长期“两张皮”
传统上,水文监测由水利部门主导,关注水位、流量、流速等物理参数;水质监测则多由生态环境部门负责,侧重pH、溶解氧、氨氮、重金属等化学指标。

▷图片:水文、水利、水质监测项
两套体系数据标准不一、平台割裂、采样频率不同,导致“有水无质”或“水质好但无生态基流”的尴尬局面。
行业痛点突出
洪涝期间,大量污染物随地表径流涌入河道,但水文站往往不测水质,环保监测点又可能因断电、淹水失联;

▷图片来源:凤凰网
干旱期水库低水位运行,底层厌氧水体释放氨氮、硫化氢,但调度决策仅依据库容和流量,忽视水质风险;
生态流量泄放后,下游是否真正改善水环境?缺乏同步的水文-水质联动评估机制。
政策导向明确
2024年《重点流域水生态环境保护规划》提出:“推动水文水资源与水环境监测数据融合共享”。2025年《河湖生态流量管理办法》虽未直接使用“水质”二字,但其目标是“维护河湖健康生命”,而水质正是健康的核心指标之一。

▷图片来源:《河湖生态流量管理办法》
正如北京东方中恒在《洪涝灾害后用水安全保障》中指出:“洪水裹挟泥沙、污水、病原微生物进入水源区,若不能实时掌握水质变化,生态流量可能变成‘污染流量’。”
水文是基础 水质是目标
《办法》虽聚焦“流量”,但多处条款隐含对水质的关切。
第十三条要求在水资源调度中“统筹农业、工业用水等需求”,而工农业退水直接影响水质,调度必须考虑污染负荷;

▷图片来源:《河湖生态流量管理办法》
第十七条允许在“水污染等突发事件”下调整生态流量泄放,说明水质恶化已被纳入应急调度触发条件;

▷图片来源:《河湖生态流量管理办法》
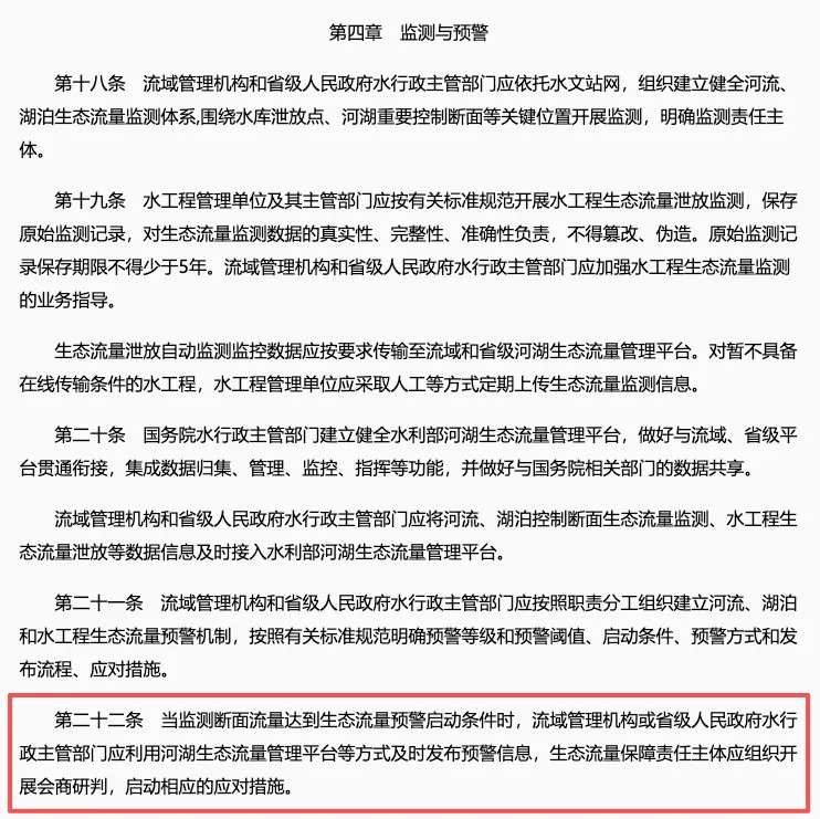
第二十二条规定“当监测断面流量达到预警启动条件时”发布预警,但实践中,若同时监测到溶解氧骤降或浊度飙升,预警响应应更迅速。

▷图片来源:《河湖生态流量管理办法》
监测体系的新要求
新《办法》推动建立以控制断面为核心的综合监测节点。这些断面不仅要安装流量计、水位计等水文设备,还应同步部署水质多参数传感器,实现“一断面、双监测”。

▷图片来源:《河湖生态流量管理办法》
技术平台需支持多源融合
水利部河湖生态流量管理平台(第二十条)未来很可能扩展接入水质数据。这意味着监测设备需具备统一通信协议(如MQTT、SL651),平台需支持水文-水质联合分析模型,例如:通过流量-污染物浓度关系反演污染通量,或利用水龄模型评估自净能力。

▷图片来源:《河湖生态流量管理办法》
水文+水质一体化监测
针对《办法》新规对水文-水质协同监测的隐性要求,东方中恒推出“生态流量双维感知系统”,打破传统监测壁垒。

硬件层面
水位水流量监测系统:基于微波技术开发,水位监测精度可达±2mm,流速监测精度±0.01m/s,实时精确监测水位水流信息,超限即报警。

雷达水流量三合一监测系统
✦
高精度、大量程
✦
高可靠性、高寿命
✦
强适应性,无需重标
水质综合监测系统:可检测溶液中PH/ORP、电导率、盐度、溶氧、余氯、臭氧、污泥浓度、悬浮物、浊度值、温度等。

水质综合监测系统
✦
支持多参数水质检测
✦
稳定性高,重复性能优越
✦
支持无线通讯
浮漂水质监测系统:采用低功耗设计,可对溶解氧、电导率、PH、浊度、温度、ORP、氨氮、余氯、气象等参数进行在线监测。

浮漂水质监测系统
✦
支持多参数水质检测
✦
低功耗、长续航、维护量低
✦
高浮力、耐腐防撞
设备采用IP68防护+防生物附着涂层,适应洪水冲刷、藻类滋生等恶劣环境。
软件与平台
自研平台支持水文—水质数据同屏展示,自动计算“生态流量达标率”与“水质类别达标率”;
内置AI算法,当流量达标但水质异常时(如低流量+高氨氮),自动触发“水质风险预警”,提示调度单位加大下泄稀释;
数据格式可定制兼容水利部SL/T 427、生态环境部HJ 212等标准,可无缝对接双方监管平台。

▷图片来源:东方中恒某地水文水质安全监测平台
实战案例
在宁夏某水质安全监测项目中,东方中恒布设多个生态控制断面,同步监测水流量与水质。

▷图片来源:宁夏某地水质安全监测项目
迈向“水文-水质-生态”新时代
生态流量不是冷冰冰的数字,而是承载生命之水的脉动。只有将水文过程与水质状态结合起来看,才能判断一条河是否真正“活”了起来。

▷水环境监测产品概念图
未来,随着《办法》深入实施,水文监测将不再只是“量水的哨所”,更要成为“诊水的医生”。东方中恒将持续深耕水环境智能感知技术,推动水文与水质监测从“物理拼接”走向“逻辑融合”,为每一条河流的健康提供科学支撑。