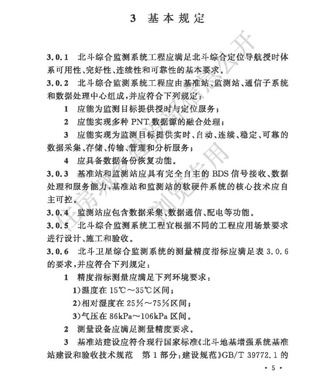
2026年,随着国家对基础设施安全与韧性要求的持续提升,《北斗卫星综合监测系统工程技术标准》(以下简称《标准》)作为住房城乡建设部重点推进的工程建设规范,已全面进入应用阶段。

▷图片来源:国家住建部官网公告
该《标准》由国家卫星定位系统工程技术研究中心、中国测绘学会等多家权威单位联合起草,标志着我国在基于北斗系统的工程安全监测领域迈入标准化、体系化新阶段。
当前,城市轨道交通、大型桥梁、边坡地质灾害、水利枢纽等关键基础设施的安全运行,高度依赖高精度、全天候、自动化的位移与形变监测能力。
然而,行业长期面临多源数据融合难、系统自主可控性弱、通信链路不稳定、监测终端授时精度不足等痛点。

▷图片来源:即梦AI
在此背景下,《标准》的出台不仅填补了北斗综合监测系统在勘察、设计、施工与验收全生命周期的技术空白,更通过明确“静态/动态监测”、“RTK/RTD定位模式”、“多传感器融合”等关键技术指标,为行业提供了统一、可执行的工程依据。
从“可用”到“可信”的技术跃迁
《标准》首次系统定义了“北斗卫星综合监测系统”,即以北斗卫星导航系统(BDS)为核心,融合多种PNT信息源,通过云平台实现多源数据融合,提供抗干扰、防欺骗、连续可靠的时空基准服务。

▷图片来源:《北斗卫星综合监测系统工程技术标准》
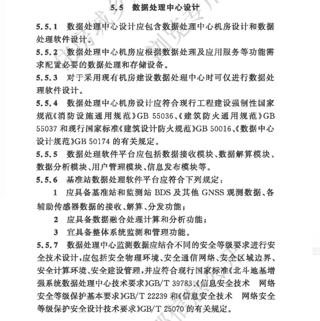
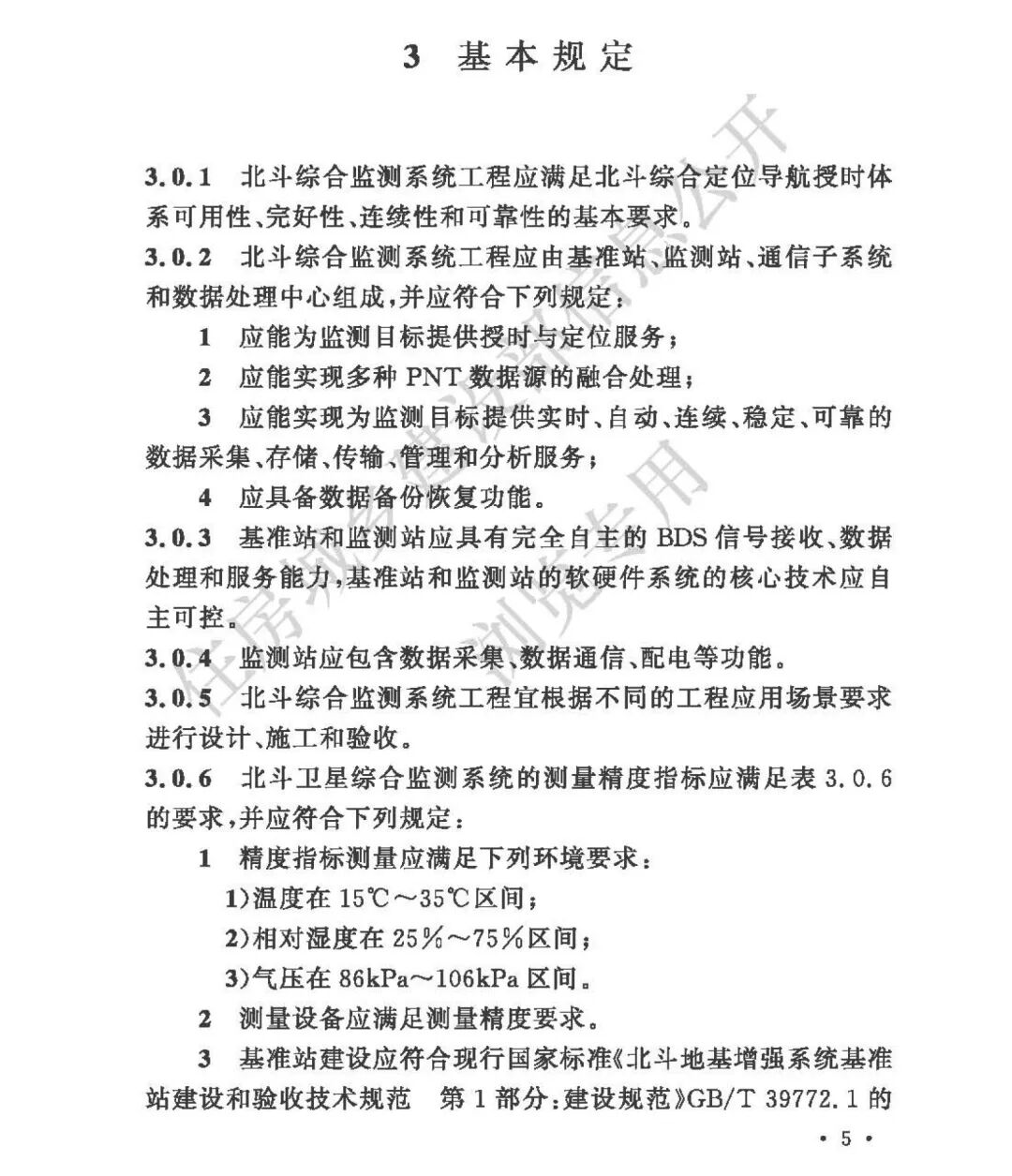
系统架构与组成要求
《标准》第3.0.2条明确系统由基准站、监测站、通信子系统、数据处理中心四大模块构成,并强调:
基准站与监测站须具备完全自主的BDS信号接收与处理能力,软硬件核心技术需自主可控;
系统应支持实时、自动、连续、稳定的数据采集、传输、存储与分析;
数据处理中心须满足国家计算机信息系统安全等级保护要求(引用GB/T 22239、GB/T 25070)。

▷图片来源:《北斗卫星综合监测系统工程技术标准》
精度与授时性能指标突破
《标准》表3.0.6与3.0.7首次分级规定了监测精度与授时能力:

▷图片来源:《北斗卫星综合监测系统工程技术标准》
水平位移监测精度最高达≤2mm(a级),垂直分量≤3mm,适用于大坝、核电站等超高安全等级场景;
授时精度双向优于10ns,单向I级优于50ns,为电力、通信等时间敏感型基础设施提供支撑。
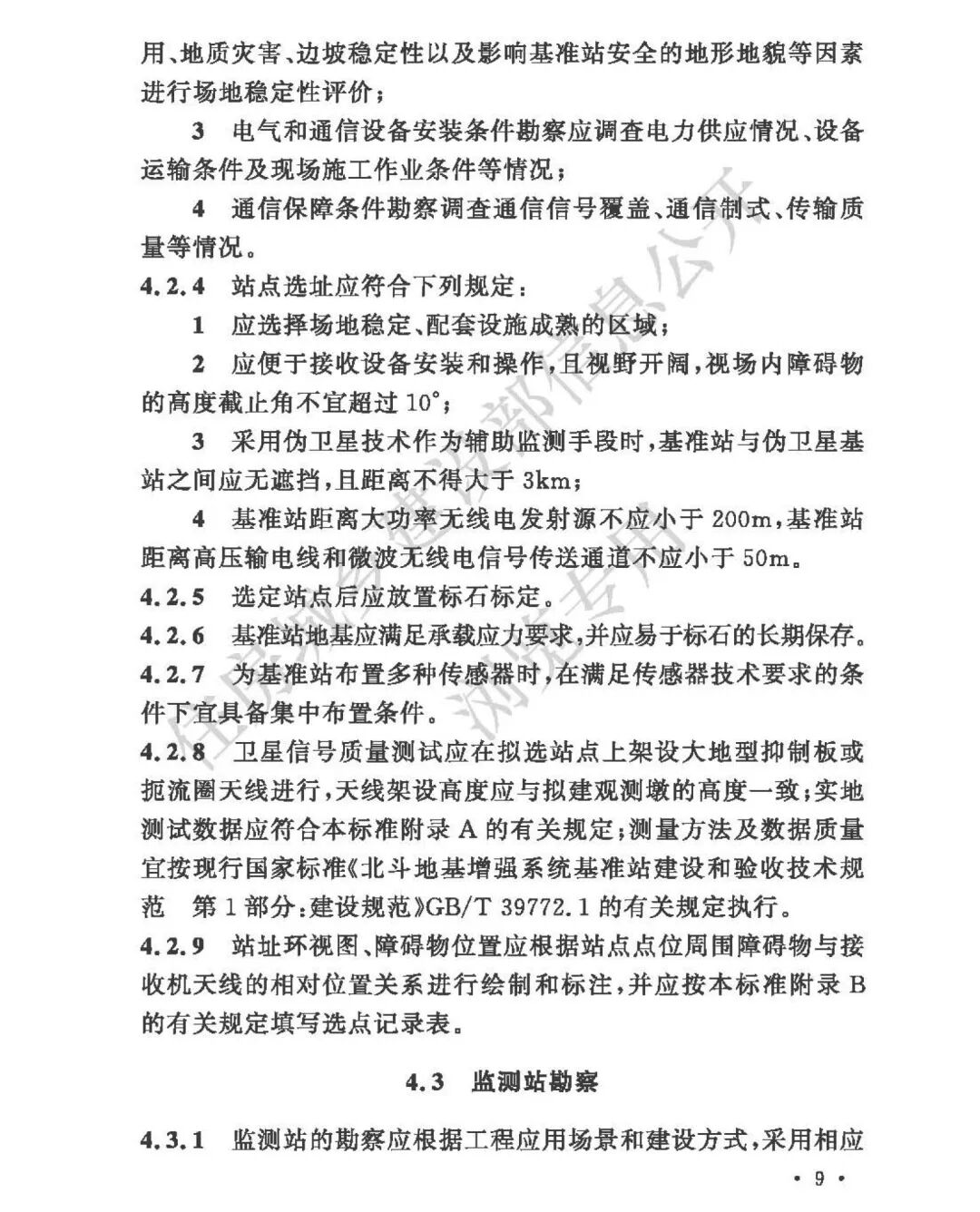
勘察与设计规范细化
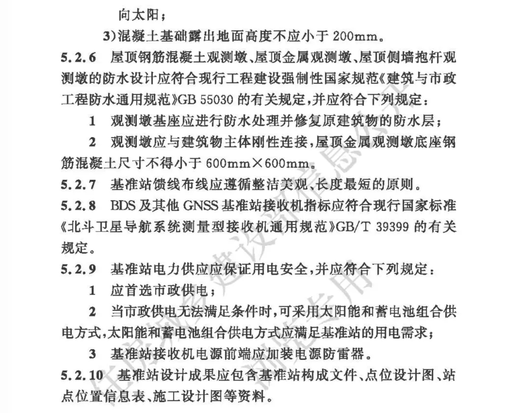
基准站选址要求高度截止角≤10°,远离大功率无线电发射源(≥200m);
监测站天线安装需确保30°以下无遮挡,并处于避雷针保护范围内;
推荐采用网-云-端架构,观测墩设计需满足GB/T 39772.1,屋顶观测墩防水须符合GB 55030。

▷图片来源:《北斗卫星综合监测系统工程技术标准》
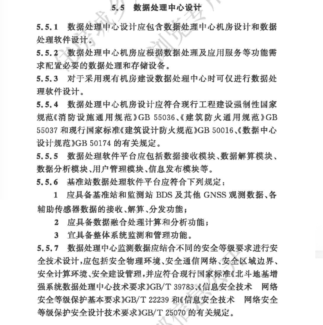
通信与数据安全强化
《标准》第3.0.8条允许灵活选用无线公网、自组网、有线专网、北斗短报文等多种通信方式,并要求数据处理中心部署备份系统,监测终端具备30天以上本地数据缓存能力,确保极端条件下数据不丢失。

▷图片来源:《北斗卫星综合监测系统工程技术标准》
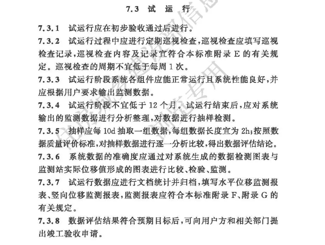
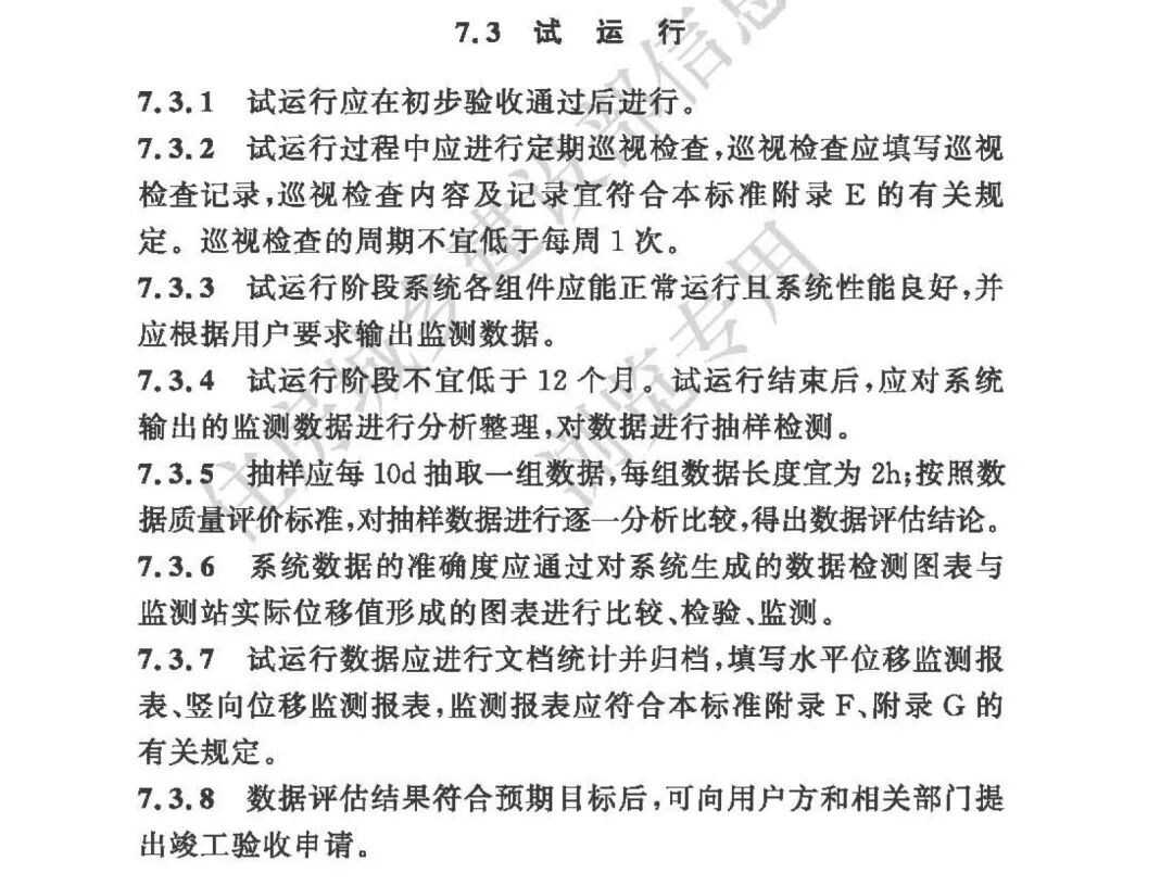
相较于以往分散的技术指南,《标准》首次将土建施工、设备安装、软件平台、系统验收纳入统一框架,并设置不少于12个月的试运行期(7.3.4条),通过附录F/G的位移监测报表实现数据可追溯、可验证。

▷图片来源:《北斗卫星综合监测系统工程技术标准》
全栈式北斗安全监测赋能者
作为深耕安全感知监测领域十余年的技术服务商,东方中恒依托微传感器、物联网、数字孪生与大数据分析能力,已构建覆盖“感知-传输-解算-预警-决策”全链条的北斗卫星综合监测系统解决方案,全面响应《标准》各项要求。
核心优势与技术实现
高精度GNSS+多源融合监测终端:采用符合GB/T 39399标准的北斗高精度定位接收机,支持BDS 、GPS 、GLONASS、GALILEO、QZSS等五系统多频点信号,结合MEMS倾角计、裂缝计、雨量计等辅助传感器,实现毫米级形变捕捉。

北斗高精度定位接收机
✦
精度高,无需依赖磁力计
✦
双模式,支持双RTK引擎
✦
抗干扰天线设计增强了鲁棒性
✦
高度适应性和拓展性

无线倾角仪
✦
量程广,精度高
✦
低功耗,自供电
✦
强适应性,可进行长期监测
在强多路径环境(如城市峡谷、隧道口)部署扼流圈天线,配合自研抗干扰算法,有效提升数据可用率至≥95%。
自主可控的边缘-云协同平台:自主研发的安全监测云平台集成数据接收、RTK/静态解算、阈值报警、三维可视化模块,支持API对接智慧城市CIM平台。

综合智能采集终端
✦
高精度,支持4G传输
✦
支持多类型传感器
✦
性能稳定,环境适应性强
平台数据加密传输,满足《标准》5.5.7条安全设计要求。

▷图片来源:某边坡项目可视化大屏

▷图片来源:《北斗卫星综合监测系统工程技术标准》
弹性通信与能源保障:支持4G/5G、LoRa、北斗短报文多模通信,无公网区域采用太阳能+锂电池供电(满足5.2.9条),UPS续航≥8小时,确保极端天气下系统持续运行。

▷图片来源:《北斗卫星综合监测系统工程技术标准》
参考文献:
·《北斗卫星导航系统测量型天线性能要求及测试方法》GB/T 46368-2025
·《北斗卫星导航系统导航型天线性能要求及测试方法》GB/T 46458-2025
·《北斗卫星导航系统精密单点定位服务空间信号接口规范》GB/T 45446-2025
·《北斗地基增强系统实时定位分级服务内容及数据格式》GB/T 44485-2024
·《LTE移动通信终端支持北斗定位的技术要求》GB/T 44068-2024
·《北斗地基增强系统基准站入网技术要求》GB/T 39721-2021
·《北斗卫星导航系统测量型接收机通用规范》 GB/T 39399-2020
·《北斗卫星授时终端技术要求》 GB/T 37937-2019
迈向智能、韧性、可信的未来
《北斗卫星综合监测系统工程技术标准》的实施,不仅是技术规范的升级,更是国家推动关键基础设施安全治理体系现代化的重要一步。它将推动行业从“被动响应”转向“主动预警”,从“单点监测”迈向“全域感知”。

▷图片来源:即梦AI
东方中恒将持续以北斗+安全监测为核心,融合数字孪生与AI预测能力,助力交通、水利、能源、住建等领域构建高精度、高可靠、高智能的安全防线。
我们期待与更多合作伙伴携手,共同推进标准落地,守护国家重大工程的生命线,为智慧城市与韧性社会建设注入坚实的技术动能。