2025年3月,交通运输部办公厅正式下发《公路自然灾害监测预警系统技术指南(试行)》,标志着我国公路防灾抗灾工作进入智能化、标准化的新阶段。在全球气候变化加剧、极端天气频发的背景下,公路基础设施所面临的自然灾害风险不断上升。相关统计显示,我国每年因自然灾害造成的公路直接经济损失超过百亿元,而间接的社会经济影响则更为深远。

▷图片来源:央视网
此次指南的出台,正是对习近平总书记关于防灾减灾救灾工作的重要指示的落实,也是党中央、国务院决策部署的具体实践。其目标十分明确:通过科技赋能提升公路防灾能力,构建“技防+人防”的双重保障体系,让公路安全运维实现质的跨越。

▷图片来源:交通运输部官网
指南聚焦高速公路和重点普通公路较高及以上风险路段,重点针对洪涝、泥石流、崩塌滑坡等灾害引发的桥梁垮塌、路基边坡坍塌、隧道洞口边坡滑坡等重大突发损毁事件,建立从实时监测到精准预警的全链条防控机制。核心价值在于将分散的数据和跨部门的多源信息整合,形成“监测—分析—预警—阻拦—处置”的闭环管理,真正为公路运行安全提供智能化保障。
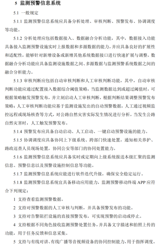
为什么必须换方式守护公路?
公路自然灾害不同于常规运维问题,它往往突发性强、破坏力大,且极易诱发次生灾害。传统依靠人工巡查的方式不仅滞后,且无法满足“分钟级”响应的要求。行业痛点长期存在,主要集中在三个方面。

▷图片来源:新京报
第一,监测手段碎片化。过去不同地区、不同项目使用的传感器和监测设备种类繁多,标准不统一,数据孤岛问题严重,导致难以实现全链条联动。
第二,预警触达率低。即便监测发现异常,信息传递链条过长或过于依赖人工判断,往往错失最佳处置窗口,很难对在途车辆进行有效的风险提示。
第三,跨部门协同不足。气象、地质、水利、交通等多部门掌握的灾害相关数据未能有效共享,综合研判能力有限,难以支撑全局性防灾决策。
正是这些痛点的存在,使得近年来国家层面密集出台相关文件,例如《交通运输部办公厅关于进一步加强监测预警提升公路防灾抗灾能力的通知》(交办公路函[2024]1538号),以及《进一步提升高速公路防灾抗灾能力设计回溯工作方案》等。
可以说,《指南》正是在这一系列政策铺垫下的制度性突破,它带来的变化,不仅仅是设备升级,而是一种“防灾逻辑”的根本性转变。
参考资料:
·《交通强国建设纲要》
·《公路交通突发事件应急预案》
·《交通运输领域新型基础设施建设行动方案(2021—2025年)》
从“单点监测”到“智慧全链条”
与以往政策文件相比,此次《指南》具有多维度的创新与突破。
架构设计突破
文件首次提出“省级—路段级”的两级信息系统架构,既保证全国范围内的统一标准,又为地方因地制宜留下操作空间。

▷图片来源:《公路自然灾害监测预警系统技术指南(试行)》
技术融合突破
指南明确鼓励采用“四新产品”(新技术、新材料、新工艺、新设备),如INSAR遥感监测、光纤光栅传感器、车载终端联动等前沿技术首次被系统性纳入标准体系。

▷图片来源:《公路自然灾害监测预警系统技术指南(试行)》
协同机制突破
文件要求监测预警系统必须具备“三驱动”能力——信息系统远程驱动、监测设施直接驱动、人工现场驱动。这意味着即便在网络中断等极端情况下,仍可通过设备或人员实现最基本的预警处置。

▷图片来源:《公路自然灾害监测预警系统技术指南(试行)》
数据标准突破
附录A、B首次对公路防灾监测的数据格式进行了全国统一规范,从根本上破解了数据标准不一、无法共享的问题,为后续跨区域、跨部门的融合应用奠定基础。
▷来源:《公路自然灾害监测预警系统技术指南(试行)》
▷来源:《公路自然灾害监测预警系统技术指南(试行)》
这一系列突破,宣告公路防灾从“单点监测”正式迈向“智慧全链条”,真正实现了从被动应对到主动预防的跨越。
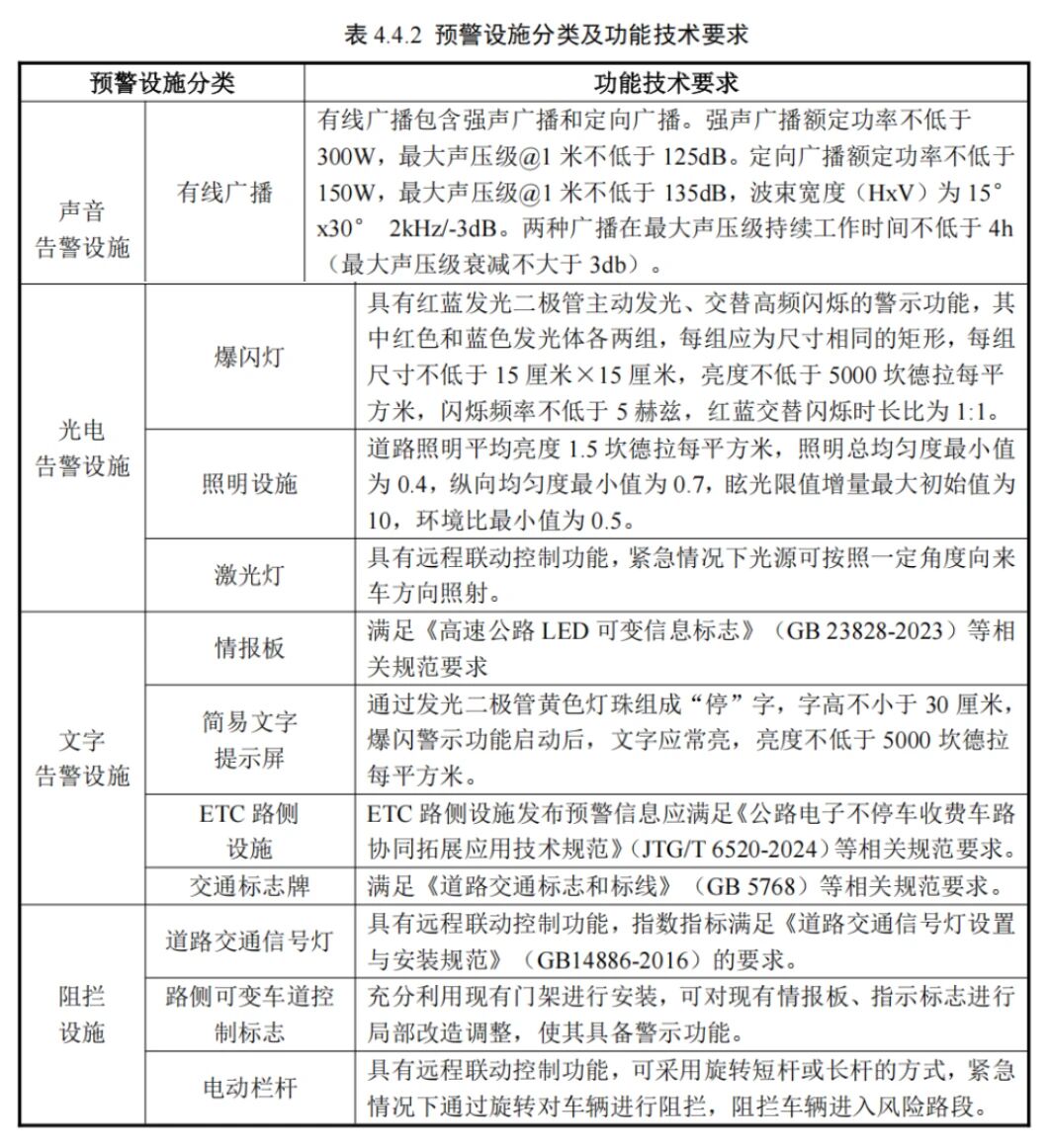
技术指标背后的硬核逻辑
《指南》不仅在顶层设计上具有突破,还提出了严格的技术指标,细致到毫米级和秒级的要求。
在桥梁监测方面,要求振动—倾角一体化设备的角度精度不低于0.5°,振动精度不低于0.1mg;在边坡监测方面,GNSS设备静态精度水平需优于±5mm,高程精度优于±10mm;视频监测则要求像素不低于400万,能识别50米内直径大于25cm的快速运动对象。

▷图片来源:《公路自然灾害监测预警系统技术指南(试行)》
在预警环节,指南将设施划分为告警区和阻拦区两大功能区域:告警区需通过爆闪灯、情报板提醒车辆减速,长度不小于两个停车视距;阻拦区则通过电动栏杆、信号灯等进行强制拦停,长度不小于一个停车视距。

▷图片来源:《公路自然灾害监测预警系统技术指南(试行)》
信息系统的响应速度同样被量化:从预警发生到设施响应,全程不超过15秒,其中信息处理不超过5秒,设施动作不超过10秒。同时,还对带宽、延时、数据存储年限、可用性、等级保护以及国密算法应用提出明确要求。

▷图片来源:《公路自然灾害监测预警系统技术指南(试行)》
这些“硬核指标”不仅是对设备性能的严格考验,更是未来项目实施和企业竞争力的分水岭。
从高风险到全覆盖
《指南》在实施路径上提出“重点突破、梯度推进”的策略:
近期(1年内):完成高风险路段监测预警全覆盖,建立省级云平台的基础框架。
中期(2-3年):扩展至较高风险路段,实现跨省数据共享和协同预警。
远期(5年):构建“空—天—地”一体化监测网络,实现全路网的智能预警。

▷图片来源:Midjourney生成
《指南》给出了一张清晰的建设路线图,从点到面、由浅入深,最终形成覆盖全国的全域智能防灾体系。对行业而言,这是巨大的市场机遇,也是检验企业技术实力与工程能力的战场。
参考资料:
·《公路黄土隧道设计与施工技术规范》JTGT 3372-2024
·《公路边坡地质灾害智能监测技术规程》DB43_T 2448-2022
·《公路桥梁结构监测技术规范》JT_T 1037-2022
·《路基边坡变形远程监测预警系统技术标准》DB37T5192-2021FDIS
·《公路隧道长期监测规范》HD 440013-2017
·《公路桥梁结构安全监测系统技术规程》JT-T1037-2016
·《建筑与桥梁结构监测技术规范》GB 50982-2014
·《道路高边坡监测预警与应急实用技术汇编(第一批》
·《桥梁健康监测传感器选型与布设技术规程》
让桥梁、边坡、隧道都更安全
在《指南》提出的设备配置方案中,东方中恒凭借多年深耕地质灾害监测的经验,已形成覆盖桥梁、边坡、隧道等多场景的完整产品线,其技术能力与政策要求高度契合。
在桥梁监测领域,东方中恒推出的崩塌预警监测终端,将数据采集、无线通信、供电与自我防护集成于一体。该终端依托高性能三维运动姿态测量技术,可实时监测易崩塌体的倾角、加速度及振动参数(频率、振幅),并同步捕捉位移变化。

▷T3E-ZD崩塌预警监测终端
同时,系统还配套分布式光纤应变监测与高清视频采集,实现对桥梁结构状态的多维度、实时感知。

▷图片来源:东方中恒通州温榆河桥项目方案及布设图


▷图片来源:《公路自然灾害监测预警系统技术指南(试行)》
在边坡监测方面,公司自主研发的GNSS一体化设备,定位精度水平优于±5mm,高程精度优于±10mm,结合土壤水分传感器和雷达形变监测系统,能够提前捕捉潜在滑坡风险。

▷GNSS一体化设备上的北斗高精度定位接收机

▷道路边坡设备布设示意图,来源:东方中恒道路边坡监测项目方案



▷图片来源:《公路自然灾害监测预警系统技术指南(试行)》
在隧道监测方面,东方中恒在光纤光栅传感器、裂缝计以及智能视频分析系统的融合应用上处于行业领先,尤其在连拱隧道和洞口高风险边坡场景中,已实现“早发现、快预警”。


▷图片来源:东方中恒隧道可视化监测预警平台


▷图片来源:《公路自然灾害监测预警系统技术指南(试行)》
在预警设施上,东方中恒同样具备成熟的解决方案:从爆闪灯、情报板,到电动栏杆与柔性垂幕,公司产品体系已在多个地市试点验证,并能与声光电一体化告警平台实现联动,为在途车辆提供“减速提示—强制阻拦”的双重保障。
更为关键的是,东方中恒在供电冗余、通信保障、防雷防盗等工程细节上积累了丰富经验,其产品普遍达到IP67防护等级,配备多通道传输与太阳能供电,确保设备在极端环境下也能长期稳定运行。这一整套体系,正契合《指南》提出的“一桥一策、一坡一策、一隧一策”定制化原则,让东方中恒在未来公路防灾项目建设中具备显著优势。
实战中的提前量
案例:怀柔某公路边坡监测
以怀柔区某地质灾害监测点为例,自7月26日以来北京地区大暴雨,东方中恒部署的GNSS与毫米波雷达系统一直在实时捕捉和分析相关点位的数据变化量,以保证能在数据发生异常变化时,通过分级预警模型触发“黄级预警”,给予街道应急指挥平台正确的灾害预警。

▷怀柔监测点的数据变化一直在实时监控中

▷图为东方中恒的工程师在施工现场调试监测及告警设备
种种真实的案例无一不在说明一个事实:东方中恒的技术并非停留在实验室里的构想,也不是纸面上的方案,而是已经在最复杂的地质条件、最极端的气候环境和最严苛的应用场景中,经受住了层层考验。它不仅展现出毫米级的精度和秒级的响应速度,更在多次实战中切实守护了道路安全和人民生命财产安全。可以说,东方中恒已经把‘防灾预警’从理念变成了可落地、可复制、可推广的成熟解决方案,成为公路防灾领域真正意义上的‘守护者’。
愿景:零盲区、零延误、零事故
未来,随着物联网、数字孪生等技术的发展,公路自然灾害监测预警将迈向“全要素数字化、全状态可视化、全流程智能化”。

▷图片来源:Midjourney生成
对东方中恒来说,我们的终极愿景是实现“零盲区、零延误、零事故”,让每一次出行都更安全、更可靠。
《公路自然灾害监测预警系统技术指南(试行)》不仅是一本技术规范,更是一份行业宣言。它让我们看到一个全新的防灾图景:在风雨欲来之时,公路不再脆弱,而是以智慧和科技构筑起新的安全屏障。