城市越长越大,地下的“血管”:各种电力、燃气、供水、通信管线也越来越多。以前是哪儿坏了挖哪儿,现在大家都知道,这种“马路拉链”太折腾,不仅影响交通,还容易出事故。
于是,综合管廊就应运而生了。它像一条地下“大走廊”,把各种管线集中放进去,统一管理,既省地又安全。全国已经建了上万公里,很多新城、开发区都标配了。

▷四川天府新区汉州路地下综合管廊,图片来源:成都市发改委官网
但问题也来了:这么多高危管线挤在一个“隧道”里,万一燃气泄漏、积水倒灌、结构开裂,那可不是小事。所以,光建好不够,怎么管好、怎么防住风险,成了头等大事。

▷武汉市举办综合管廊应急演练,图片来源:长江云新闻
2025年9月1日,国家正式实施《城市基础设施公共安全监测通用技术规范》GB/T 45791—2025。这是我国首个覆盖燃气、供水、桥梁、综合管廊等多类“城市生命线”的统一监测标准,意味着:管廊安全,不能再靠“人盯”和“碰运气”,必须上系统、上数据、上智能!

▷杭州市地下综合管廊运管中心,图片来源:杭州日报
那新国标到底说了啥?我们能做什么?接着往下看。
管廊监测,现在到底卡在哪?
管廊内风险叠加,传统监测难防。国标落地倒逼升级,亟需智能系统实现“早预警、能联动”,由“人防”转向“智控”。

▷图片来源:Midjourney生成
管廊是个“高风险综合体”
让我们仔细想想,一条管廊里都有些什么?
·高压电缆(怕水、怕高温)
·天然气管道(怕泄漏、怕火花)
·自来水管(怕爆管、怕冻裂)
·通信光缆(怕干扰、怕断线)
更可怕的是,它们可能同时出现在同一条管廊里。那么其中一个节点出事,可能连累整个系统。比如燃气泄漏→引发火灾→烧毁电缆→通信中断→应急指挥瘫痪……风险是“连锁反应”。
老办法跟不上新问题
·靠人巡检? 效率低、盲区多,一天巡一次,问题可能就出在“两次之间”。
·有传感器但不联网? 数据孤岛,报警了也不知道怎么联动。
·平台太简单? 只会“滴滴响”,不会分析“会不会炸”“水会淹到哪”。
政策在推 市场在变
国家“城市生命线安全工程”已经试点两年,现在直接出国标,说明:
·不是“可以做”,而是“必须做”;
·不是“随便做”,而是要“按标准做”;
·谁来做?得有技术、有产品、有经验的公司来扛。
规范性参考文件:
·《工程测量标准》GB50026一2020
·《结构健康监测系统设计标准》CECS-333-2012
·《综合布线系统工程设计规范》
·《水准仪检定装置》
管廊监测到底该怎么搞?
《城市基础设施公共安全监测通用技术规范》对管廊监测的内容,不是泛泛而谈,而是给出了硬指标、硬要求。
监测对象要“全”
不只看里面,还要看外面。以前只管廊内,现在要求:
·本体结构(有没有沉降、开裂)
·内部环境(有没有燃气、积水、高温)
·周边影响(旁边工地开挖、施工会不会影响管廊)


▷图片来源:《城市基础设施公共安全监测通用技术规范》
一句话:地上地下,都要盯住。
传感器布点要“准”
关键位置一个都不能少!标准明确要求在这些地方必须装设备:
·每隔200米至少一个监测点
·燃气舱顶部(气体往上飘)
·集水坑、低洼处(水往低处流)
·结构薄弱点、交叉口

▷图片来源:《城市基础设施公共安全监测通用技术规范》
不是随便装,而是要按风险布防。
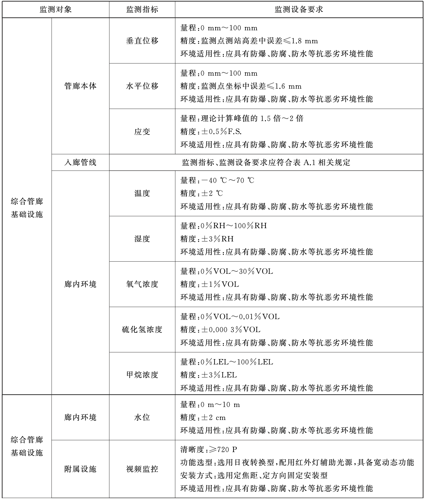
设备参数要“硬”
数据得准,反应得快!标准对设备精度、量程、防护等级都提了要求。

▷图片来源:《城市基础设施公共安全监测通用技术规范》
设备若缺乏足够的标准规范与测量精度,其输出数据的可靠性将大打折扣,从而无法支撑高质量的反馈。
系统架构要“强”
五层模型,缺一不可!标准要求系统必须有五层。

▷图片来源:《城市基础设施公共安全监测通用技术规范》
特别是应用层,不能只会报警,还得会“思考”:比如预测燃气扩散路径、模拟水淹范围。
预警响应要“闭环”
不能只报不处理!报警之后怎么办?
·分蓝、黄、橙、红四级
·48小时内出报告
·每年至少演练一次

▷图片来源:《城市基础设施公共安全监测通用技术规范》
从“发现问题”到“解决问题”,形成完整闭环。
规范性参考文件:
·《城市综合管廊运行维护技术规程》 DB32T 4499-2023
·《建筑与市政地基基础通用规范》 GB55003-2021
·《地下水环境监测技术规范》 HJ 164 2020
·《城市地下综合管廊运行维护及安全技术标准》 GB51354-2019
·《水土保持监测技术规范》SLT 227-2014
·《智能建筑工程质量验收规范》 GB 50339
·《水电工程卫星导航系统变形监测技术规范》
让我们用产品说话
在安全监测预警这方面,东方中恒从来不是“概念派”,而是实打实的“技术+产品+服务”全链条玩家。我们怎么应对新国标?
自研传感器,专治各种“地下病”
多参数气体监测传感器:一机测O₂、CH₄、H₂S、CO、NH3、甲醛、甲烷、氨气、温湿度,专为管廊监测设计;

TC多功能气体监测传感器
✦
技术先进,检测性能优异
✦
坚固耐用,防护性强
✦
易于使用和维护
✦
高可靠性,应用广泛
静力水准仪+倾角传感器:毫米级监测沉降与倾斜,可支持无线传输,施工方便;

TCJ07液位静力水准仪
✦
高精度与高稳定性
✦
智能自动监测
✦
量程大、体积小
✦
系统集成完整
✦
适应性强、性价比高

TCQ03倾角传感器
✦
基于重力原理,测量精准
✦
多种轴向选择,灵活适配
✦
输出方式多样,接口兼容性强
✦
配置与安装灵活,适应性强
·裂缝传感器:监测结构完整性,重点捕捉物体裂缝变化信息。

TCWY-CLZ磁伸缩位移传感器
✦
高精度与高分辨率
✦
高可靠性、高寿命
✦
强适应性,适用于潮湿环境,无需重标
·表面应变传感器:用于测量管廊中管道等物体表面应变,任何细小的变化都实时记录。

TCDBM-150表面式应变传感器
✦
高精度高灵敏度
✦
适用于水工环境
✦
集成温度补偿功能
✦
高防护与耐用性
·AI摄像头:能识别烟火、人员入侵,晚上也能看清。
这些设备不是“拿来主义”,而是自研+定制,更适合管廊场景。
有线无线结合,信号不掉线
·主干用光纤,稳定高速;
·支线用LoRa/NB-IoT,省电省布线;
·配边缘网关,断网也能存数据,恢复后自动上传。

TCD-16XW-LP 16路振弦采集仪
✦
采集精度高,数据丢失率低
✦
内置电池,低功耗,长续航
✦
4G通讯,也支持本地存储
地下环境复杂,通信必须“抗造”。
空天地一体平台,会“思考”的大脑
这是我们的核心产品,一个平台搞定所有事。
·三维数字管廊:BIM+GIS,点哪看哪,像看“地下地图”;
·智能预警:不只是“超标就响”,还能推演“燃气泄漏后30分钟会扩散到哪”;
·联动指挥:报警自动推送给消防、燃气公司,生成应急工单;
·运维管家:设备啥时候该标定、谁去巡检,系统自动提醒。


▷图片来源:东方中恒智能监测一体化平台
平台支持国产化部署,政府项目也能用。
不止卖系统,还管“健康”
·7×24小时有人盯;
·定期巡检、标定、维护;
·提供培训,教会客户自己用。

▷图为东方中恒工程师在某管廊施工现场提供技术支持
东方中恒要做的绝不是“一锤子买卖”,而是长期可靠的合作伙伴。欢迎对我司产品和系统感兴趣的朋友留言咨询!
标准是底线,安全无上限
新国标不是“负担”,而是行业升级的号角。它告诉我们:
城市基础设施公共安全,不能再靠经验,而要靠系统;
不能只靠设备,而要靠平台;
不能只靠技术,而要靠服务。

▷图片来源:Midjourney生成
东方中恒用自研硬件打底,用智能平台提效,用专业服务兜底:这才是应对未来城市安全挑战的正确姿势。
未来,管廊会更长、更复杂,但只要我们手上有标准、脑中有数据、心里有责任,就能让城市的“地下生命线”,真正安全、智能、可持续地运行下去。